Searcher-Builder Integration Revealed: Builder “I can haz block?” , a.k.a. Frontrunner Yoink, snagged $3.8M Miner Tips in August
Blurred Lines and Big Profits: Inside the Merger of MEV Roles on Ethereum.
Recent on-chain activity has unveiled a compelling case of MEV extraction optimization. It blurs the lines between MEV bots and block builders and illustrates the potential damages for Ethereum users because of this searcher-builder integration while earning $3.8M for the entity behind it.
Our story begins with a tweet from D23E highlighting a transaction that resulted in a profit of more than 2 ETH.
MEVing Under the Radar
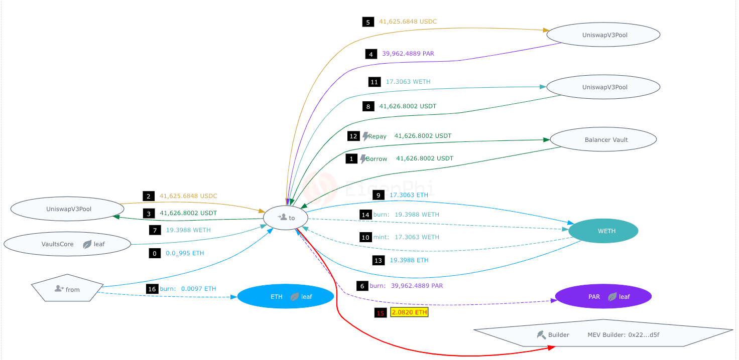
Let’s examine how the money was made in this transaction. Here is the token flow chart.
We split the steps into two stages.
Stage 1: Borrow and Burn
This stage includes steps 0 to 7. It began with a flash loan of USDT from Balancer, which was converted to USDC and subsequently to PAR, a stablecoin issued by Mimo Capital. The bot then burned the PAR tokens, receiving 19.3988 WETH in return from Mimo.
Stage 2: Repay and Remit
The bot then converted 17.3063 WETH back to USDT to repay the flash loan. After deducting transaction fees, the bot sent 2.082 ETH, worth $2.7K, the profit of this arbitrage to MEV Builder 0x22.
By sending the profit to the builder as miner tips, the bot cunningly made this MEV transaction undetected by EigenPhi and other MEV detectors, including the newly minted Sorrella Labs.
Using EigenTx's Block Related Transactions feature, we can see that this transaction is positioned on Pos 0 of this block, including other transactions from the same bot using the same method—Yoink—and sending builder payments. Indeed, EigenPhi has identified two MEVs: one arbitrage and the other liquidation.
If you open the token flow charts of the other 4 transactions, you can see the same pattern: the bot sends miner tips to the MEV Builder 0x22.
Moreover, at position 33 of the same block, the builder transferred 1.8818 ETH back to the bot.
This transfer is not an MEV refund. Using the “Involving From Transactions” feature, we can examine all the transfers from Builder 0x22. If you check the other addresses receiving the fund, you can see that they are proposer addresses, i.e., Lido, Rocket Pool, etc., except for 0x689.
So, who is this MEV Builder 0x22?
I Can Haz Block and the Accompanying Rewards
Examining block 20622849, in which the transaction we mentioned on PayLoad.de, we can see the builder's name is: “I can haz block?”
To double-check the result, we copied the pubkey by clicking the key icon after the name and searched it in the Builder Public Keys spreadsheet compiled by the authors of the milestone paper Who Wins Ethereum Block Building Auctions and Why?, and the outcome was the same.
To establish the connection between bot 0x689 and the builder “I can haz block?”, we use section 3 of our Builder Performance Analysis Dune dashboard, select the builder, and set the time range to August 2024.
These charts display the transaction distribution between public and private channels.
Let’s focus on the builder reward data, which shows that the builder raked 1,521.1415 ETH, worth $3.8M using $2.5K as the ETH price. Of all the rewards, the miner tips amount to 1,520.3604 ETH, while the priority fees are only 0.7811 ETH.
The dashboard reveals that the biggest miner tip payee, sending 1520 ETH, is the EOA 0xfde0d1575ed8e06fbf36256bcdfa1f359281455a.
The bot that sent so much is 0x6980a47bee930a4584b09ee79ebe46484fbdbdd0, which is the one we’ve been talking about. 0x689 is also the ONLY bot sending miner tips to the builder.
Search the EOA on Etherscan, and it’s been labeled as “MEV Frontrunner Yoink.”
Search the Bot 0x689 on Etherscan, and it shows the contract’s creator as MEV Frontrunner Yoink.
We use our Builder Rewards Analysis by Bot Dune Dashboard to analyze bot 0x689. It shows that the bot paid 1,544 ETH to builders via 1,026 transactions in the same time range.
88.2% of all transactions, accounting for 961 transactions, use the bot's yoink method, meaning these 961 transactions followed the same M.O. as the one in the beginning.
According to the dashboard, Builder “I can haz block?” took 98.5% of builder rewards.
Other builders, i.e., beaverbuild, Rsync, and Titan, only received single digit level of builder rewards, mainly miner tips.
The other thing worth noting is how few public transactions the bot 0x689 initiated. It merely shared 0.461 ETH with builders as priority fees via public channels’ 14 transactions, while Builder “I can haz block?” took more than 1.5K ETH as miner tips via back channels.
In conclusion, these data lays bare that
By using the bot 0x689, MEV Frontrunner Yoink sends the MEV revenue directly to MEV Builder 0x22, a.k.a., Builder “I can haz block?”.
In the Builder Rewards and Transactions table in our Builder Performance Analysis Dune dashboard, data unveils that Builder “I can haz block?” only put 1,330 blocks on-chain in August, 0.4% of the total blocks produced. However, this builder’s total reward is at the 5th rank.
Our previous analysis has shown that "I can haz block?" dominates in average Builder Rewards and Miner Tips per transaction metrics.
So, how does MEV Frontrunner Yoink manage to get these done? In our next post, we will examine the blocks built by the Builder “I can haz block?” when it made a fortune, and how it caused damage to retail traders.
Visit our Head First of DeFi to decode the DNA of DeFi Transactions & Strategies to learn more about the DeFi Lego.
Follow us via these to dig more hidden wisdom of DeFi:
EigenTx | Website | Discord | Twitter | YouTube | Substack | Medium | Telegram


























